중국의 PET 폐 플라스틱의 재활용률은 매년 10% 미만으로 유지됩니다. 주된 재활용 방법은 물리적 재활용이지만 PET의 기계적 특성을 저하시켜 재활용 PET 제품의 적용 범위를 제한합니다.
PET의 물리적 재활용이 잘 확립되고 병-섬유 재활용 시장이 성숙하지만 병-병 재활용은 병 제조 및 식품 포장의 엄격한 요구 사항을 충족해야합니다. 이것은 사슬 분해 및 재중합과 관련된 화학 재활용 기술의 개발을 주도했습니다. 화학적 재활용은 폴리머가 탈중합을 수행하는 PET 분자 사슬을 올리고머 또는 단량체로 전환시킨 다음 분리, 정제 및 화학 제품을 제조하기 위한 원료로 작용하는 다른 공정을 포함한다. 알코올 분해, 효소 가수 분해 및 고급 재활용을 포함한 PET 화학 재활용의 연구 및 개발에 상당한 발전이 이루어졌으며 그 중 일부는 성공적인 상용화를 달성했습니다.
화학적 재활용은 가수분해, 당분해, 메탄분해 또는 비누화를 통해 수행되어 다양한 분해 생성물을 생성할 수 있다. 이 기사는 PET 해당 과정의 개발 및 상용화 경로에 중점을 둡니다.

1. 애완 동물 열분해 재활용을위한 상용화 경로
듀폰은 루이스 산을 촉매로 사용하여 메탄 분해를 구현했습니다. 이 공정은 염료, 코팅 및 기타 중합체를 포함하는 PET 재활용에 적합합니다. 연간 50,000 ~ 80,000 톤의 생산 능력을 달성 한 것으로 알려졌다.

Goodyear (미국), DuPont (미국) 및 Hoechst (독일) 는 EG 해당학 방법을 성공적으로 산업화했습니다. Fujita는 또한 관련 기술을 공개하여 해당 분해 반응을 촉진하고 가속화하기 위해 해당 분해 시스템에 들어가기 전에 파쇄 된 직물을 EG로 미리 적셔야한다고 제안했습니다.

중국의 Zhejiang Jiaren Company는 일본의 Teijin Corporation과 협력하여 ECO CIRCLE을 개발했습니다.®기술. 이 기술은 버진 PET와 동일한 품질의 미세 데니어 섬유를 생산할 수 있으며 염료 및 안료를 함유 한 폐 폴리 에스테르 의류의 재활용에 적합합니다.

사우디 아라비아의 SABIC는 화학 업 사이클링 방법을 사용하여 재생 가능한 PBT 폴리 에스테르를 생산하여 플라스틱 폐기물을 귀중한 자원으로 바꾸는 업계 최초의 공급 업체입니다.

Eastman의 폴리 에스테르 재생 기술은 해당 분해 또는 메탄 분해를 사용하여 폐기물을 기본 단량체로 탈중합하여 새로운 재료를 만들 수 있습니다.

광동 수이 예 환경 보호는 에틸렌 글리콜 당분해 방법을 사용하며, 에틸렌 글리콜을 고온 및 압력 하에서 탈중합제로 사용하여 PET를 BHET로 전환시킨다. 이어서, BHET를 r-PET, r-PETG, 펠렛 및 필름으로 재중합한다.

2. Glycolysis 방법의 주요 문제
현재의 PET 당분해 과정은 비교적 복잡하다. 메탄 분해 또는 해당 분해를 사용하든, 조 생성물은 재생 PET 또는 기타 제품을 생산하기 위해 재사용되기 전에 정제, 여과 및 세척을 거쳐야합니다. 1 차 해중합 표적 생성물은 BHET 또는 DMT이기 때문에, 공정은 긴 반응 시간으로 깊은 해중합을 수반한다; 높은 단량체 순도 요건은 분리 및 정제를 어렵게 만든다. 그리고 과정은 높은 에너지 소비로 길다. 다음은 Eastman의 메탄 분해 과정을 예로 들어 설명합니다.
이 방법은 180-280 ℃의 온도 및 2-4 MPa의 압력에서 메탄올 (MeOH) 중 PET를 분해하는 것을 포함한다. 두 가지 주요 반응 생성물은 DMT와 EG이며, 이는 ori 합성을위한 원료입니다.한계 중합체. 메탄분해는 당분해 후 메탄올 에스테르 교환 또는 메탄올에 직접 PET를 넣음으로써 진행될 수 있다. 초기 방법은 액상 메탄 분해에 초점을 맞춘 반면, 새로운 방법은 반응 생성물을 증기로서 용매와 함께 제거함으로써 메탄올 증기를 사용한다. 이러한 접근법에서, 과열된 메탄올 증기는 반응 혼합물을 통과하여 저분자량 폴리에스테르, 단량체, 올리고머, 글리콜 및 DMT를 함유하는 용융물을 형성한다.

증기상 메탄 분해의 주요 장점은 메탄올이 탈중합제 일뿐만 아니라 캐리어 가스로도 사용된다는 것입니다. 액체 상의 올리고머로부터 증기상의 단량체 성분을 분리한다. 또한, 반응 평형은 증기상 생성물쪽으로 이동하여, 최대 90% 의 높은 DMT 전환율을 초래한다. 또한, DMT, EG 및 MeOH는 증류를 통해 쉽게 회수 및 정제될 수 있다. 그러나, 예비 증류된 DMT는 그의 재중합 거동에 부정적인 영향을 미치는 임계 불순물을 제거하기 위해 결정화를 통한 추가 정제를 필요로 한다. 이러한 불순물은 물, 디올, 알코올, 촉매, 및 프탈레이트 유도체 (예를 들어, 디메틸 이소프탈레이트, DMI) 와 같은 밀접하게 관련된 증기상 성분을 포함한다.
3. DMT, EG 및 메탄올의 정제
전술한 바와 같이, 메탄분해는 저품질 공급원료를 DMT 및 EG로 분해한다. 그러나, 재활용 PET의 상업적 잠재력은 식품 포장에서의 재사용을 위한 품질 표준에 의해 제약을 받는다. 따라서 원료의 순도가 중요합니다. 메탄올은 반응물 EG 및 DMT로부터 이를 비등시키고, 이어서 증류에 의해 정제될 수 있다. 그러나, DMT-EG 공비로 인해, 증류를 통해 DMT로부터 EG 및 다른 디올을 분리하는 것이 더 어렵고 광범위한 이론적 연구가 필요하다.

MeOH, EG 및 DMT 분리 열

제품에 대한 분리 반응 PRO/II 시뮬레이션 결과
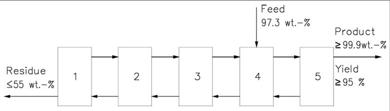
표 1 은 증류를 통해 반응 생성물을 분리하기 위한 PRO/II 설계 및 시뮬레이션 결과를 나타낸다. 데이터는 진공 증류가 고순도 메탄올 및 에틸렌 글리콜을 달성할 수 있음을 나타낸다. 그러나, 사전-증류된 DMT는 97.3 중량 % 의 순도를 가지며, 병-등급 PET의 품질 기준을 만족시키기 위한 추가의 가공을 필요로 한다. 이는 메탄올 용액에서의 재결정화 또는 무용매 용융 결정화를 통해 달성될 수 있다. 전통적인 재결정화 공정은 용매로서 상당량의 메탄올과 함께 DMT 결정화기, DMT 원심분리기, DMT 용융기 및 필터의 사용을 포함한다. 관련된 결정화 장비 및 용매 회수 유닛은 전형적으로 총 투자 비용의 45% 차지한다. 대조적으로, 용매가없는용융 결정화기운영 유연성을 향상시키고 상업 시설의 잠재적 투자 및 운영 비용을 줄입니다.
많은 유기 물질은 결정화를 통해 정제되며, 공급 혼합물은 일반적으로 고농도의 결정질 성분을 갖는다. 이러한 혼합물에서의 결정화는 통상적인 용액 결정화와는 상이하고, 따라서 용융 결정화로서 언급된다. 여기서, 용융물은 1 차 결정 성분의 융점에 가까운 비교적 좁은 온도 범위 내에서 냉각시 응고되는 액체로 정의된다. 이 공정의 주요 목적은 입자 형성보다는 정제이다.
18 미터 길이의 수직 튜브가 장착 된 파일럿 스케일 낙하 필름 결정화기를 여러 불순물을 포함하는 합성 DMT 혼합물의 용융 결정화에 사용했습니다. 이 시스템은 9 wt % DMT를 함유하는 혼합물에 대해 55 ℃의 공융 온도를 갖는 공융성이다. 따라서, 상 다이어그램의 DMT측에서는, 총 불순물을 단일 불순물로 처리할 수 있다. 냉각시, DMT 결정은 냉각 튜브 내부의 용융물의 하강 필름으로부터 성장한다. 공중합체로부터의 물, 디올, 알코올, 촉매 및 비-PET 성분과 같은 불순물 (e.g., DMI, 비스페놀 A 및 카프로락탐) 은 결정으로부터 배제되고 모액에 농축된다. 추가의 냉각은 층상 성장을 초래하고, 이어서 불순한 용융물을 배출한다.
결정화 된 층은 부분 용융 (proces) 을 통해 추가로 정제됩니다.S 발한 것으로 알려져 있음), 이는 용액 결정화의 세척 단계와 유사합니다. 이어서, 정제된 결정성 층을 용융시켜 (142 ℃의 융점에서) 순수한 액체 생성물을 회수한다.

고순도 DMT 생산을위한 분리 단계
층 결정화 정제는 특정 분리 단계 동안 반복되는 온도 사이클 및 질량 균형 조정을 통해 수행된다. 공정의 순환 성질은 다수의 분리 스테이지가 단일 결정화기에서 수행될 수 있게 한다. 이는 회수율을 손상시키지 않고 99.9 중량 % 이상의 DMT의 원하는 생성물 순도를 달성할 수 있게 한다. 유사하게, 스트리핑 단계를 추가함으로써, DMT 함량은 95% 이상으로 증가될 수 있고, 이에 의해 제품 손실을 최소화할 수 있다. 초기 결정 순도가 높을수록 분리 효율이 향상되고, 이는 불순물 수준이 상승함에 따라 감소한다는 점에 유의해야 한다.
낙하-필름 결정화는 전형적으로 비교적 순수한 공급원료 및 고용량 작업에 사용된다. 그 결과, 결정화 시간은 더 짧으며, 초기 질량의 약 80% 결정화하는데 40 내지 60 분이 필요하다. 원통형 결정 층의 최종 두께는 8 내지 12 mm이다. 땀 시간은 초기 순도에 따라 최종 결정 질량이 초기 질량의 50% 내지 95% 유지되면서, 전형적으로 15 내지 20 분 사이에 훨씬 더 짧다.
층상 결정화의 주요 장점 중 하나는 액체 분획을 운반하기 위해 기계적 장치가 필요하지 않다는 것입니다. 이 과정에서 유일하게 움직이는 구성 요소는 표준 펌프 및 밸브입니다. 그러나, 순수한 액체 생성물을 회수하는 것은 물질이 그의 융점에서 비교적 안정하게 유지되는 것을 필요로 한다. DMT는이 요구 사항을 쉽게 충족시킵니다. 용융 결정화 정제에 대한 동공의 지속적인 연구는 매우 높은 제품 순도를 달성하여 PET 화학 재활용의 지속 가능성을 크게 향상시킵니다.