Part01 나트륨 이온 배터리 산업 전망

현재 에너지 저장 시장에는 여러 기술 경로가 있지만 최근 몇 년 동안 전기 화학 에너지 저장 점유율이 급격히 증가했습니다. 리튬은 여전히 업계의 주류 라인이지만 CATL, 나트륨 나트륨 및 기타 기업이 시장에 출시되면서 나트륨 이온 배터리도 급속히 상승하여 에너지 저장 시장의 초점이되고 있습니다.

최근 몇 년 동안 나트륨 배터리에 대한 연구가 점차 성숙 해졌습니다. 나트륨 이온 매장량은 리튬의 420 배이기 때문에 재고가 풍부하고 가격이 낮기 때문에 이론적 인 bom 비용은 리튬 배터리에 비해 30%-40% 까지 줄일 수 있습니다. 그리고 나트륨 배터리는 더 나은 안전, 높고 낮은 온도 및 빠른 충전 성능을 가지고, 그래서 그것은 에너지 저장 및 이륜차 시장에 있는 넓은 신청 공간을 가지고 있습니다. 현재 리튬 자원의 부족은 다운 스트림 개발을 제한하고 시장은 원소가 풍부한 나트륨 배터리에주의를 기울이기 시작합니다.
Part02 프로이센 블루 캐소드 재료 준비
프로이센 블루는 나트륨 이온 배터리 용으로 널리 연구 된 음극 물질로 용액 공침으로 준비 할 수 있습니다. 침전된 Na4Fe(CN)6 (나트륨 황색 혈액 염) 을 일정 농도로 FeCl3 및 NiCl2 의 혼합 용액에 첨가하여 Fe 및 Ni 양이온을 함유하는 침전물을 생성하였다. 여과 및 세척 후, Ni로 도핑된 프러시안 블루를 최종적으로 수득하였다.

프로이센 블루의 제조에 사용되는 침전 Na4Fe(CN)6 (나트륨 황색 혈액 염) 은 "나트륨 페로 시안화물" 으로도 알려져 있습니다. 원료 가스에서 Na4Fe(CN)6 까지의 생산 공정 원리는 다음과 같습니다.
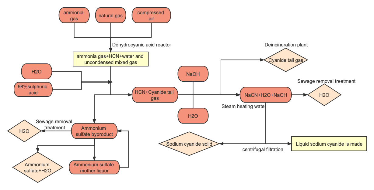
하이드로시안산 합성 반응: CH4 + NH3 + 3/2O2 → HCN + 3H2O
시안화 나트륨 합성 반응: HCN + NaOH→ NaCN + H2O
황색 혈액 염의 나트륨 합성 반응: 6NaCN + Fe + 12H2O → Na4Fe(CN)6 · 10H2O + 2NaOH + 2H2
DODGEN Chemical Technology는 시안화 수소산의 공정 기술과 그 유도체 및 중국의 많은 장치 세트의 경험에 대한 국내외 설계 경험을 보유하고 있습니다. 100,000 톤/년 액체 시안화 나트륨 프로젝트에서 상장 회사 인 Shandong NHU Holding Group Co., Ltd. 와 협력하여 운영이 성공적이었습니다. 그리고 제품은 세계 선진 수준에 도달했습니다.

Part03 DODGEN 완전한 프로세스 솔루션
산동 뉴 NHU의 생산 요구와 자체 풍부한 엔지니어링 경험과 결합 된 DODGEN은 100,000 톤/년 액체 시안화 나트륨 생산 공정 패키지, 완벽한 장비 설계, 그리고 황산 암모늄 및 황산나트륨의 생산. 전체 프로세스 시스템은 10 개 이상의 장치를 포함하며 시스템은 성숙하고 신뢰할 수 있으며 높은 안전성과 완전한 자동화 제어입니다.

1) 시안산 합성 시스템
HCN 합성 시스템은 주로 HCN 합성과 HCN 탈아민화의 두 부분으로 나뉩니다. 탈아 화 공정은 높은 탈 아민화 효율, 황암모늄 제어 수준이 좋은 DODGEN의 독점적 인 DSV 흡수 반응기를 채택합니다.Ide 생산 및 지속적인 자동 생산. 동시에, 증발 디캔트를 위해 황화암모늄을 추출하고, 디캔팅 지수 및 공정은 국제 선진 디캔팅 공정 수준에 도달하였다.

2) 시안화 나트륨 합성 시스템
탈아민화 HCN 및 액체 알칼리는 직접 흡수되어 액체 NaCN을 합성하고 흡수 반응은 DODGEN DSV 반응기에 의해 수행됩니다. DSV 반응기는 높은 반응 효율과 짧은 체류 시간을 가지고 있습니다. 이는 시안화나트륨의 가수분해에 의해 생성된 CO2 가스 및 포름산나트륨에 의해 생성된 탄산나트륨의 불순물을 효과적으로 감소시킬 수 있다. 작동 유연성이 크고, 하한이 50% 하중 하에서 안정적으로 진행될 수 있으며, 부 반응은 탄산 나트륨 불순물을 덜 생성하며, 원료 수산화 나트륨 소비가 적습니다. 이 프로젝트에서 효율적인가스 액체 분리기과구조화된 패킹DODGEN이 제공하는 것은 NaCN 단위의 제품 순도를 향상시키는 데 중요한 역할을합니다.

3) 황혈 소금의 나트륨 합성 시스템
황혈 소금의 나트륨 합성 반응 과정:
6NaCN + Fe + 12H2O → Na4Fe(CN)6 · 10H2O + 2NaOH + 2H2
DODGEN은 해당 기술 솔루션 및 장치를 제공합니다. 프로세스 흐름은 다음과 같습니다.

나트륨 이온 배터리의 점진적인 산업화로 거의 30 개의 글로벌 기업이 나트륨 이온 배터리, 에너지 저장 및 전기 자동차 응용 프로그램을 배치하기 시작했습니다. 나트륨 이온 배터리의 음극 재료 인 프로이센 블루의 주요 원료로서 나트륨 염의 산업 레이아웃은 더 이상 멀지 않습니다. 프로이센의 시안화물 (니트릴/프로이센 블루/화이트), 불소 (LIFSI/데스 플루란), 황화물, 폴리 아크릴산/아크릴로 니트릴의 새로운 에너지 저장 재료 분야에서 끊임없이 깊이 실란 및 기타 분야에는 많은 반응 및 분리 기술이 있으며, 동시에 시장의 변화에 대응하여 지속적인 기술 반복이 있으며, 고객의 요구를 충족시키고 가치를 창출하십시오.